SEMINAR PRA SKRIPSI
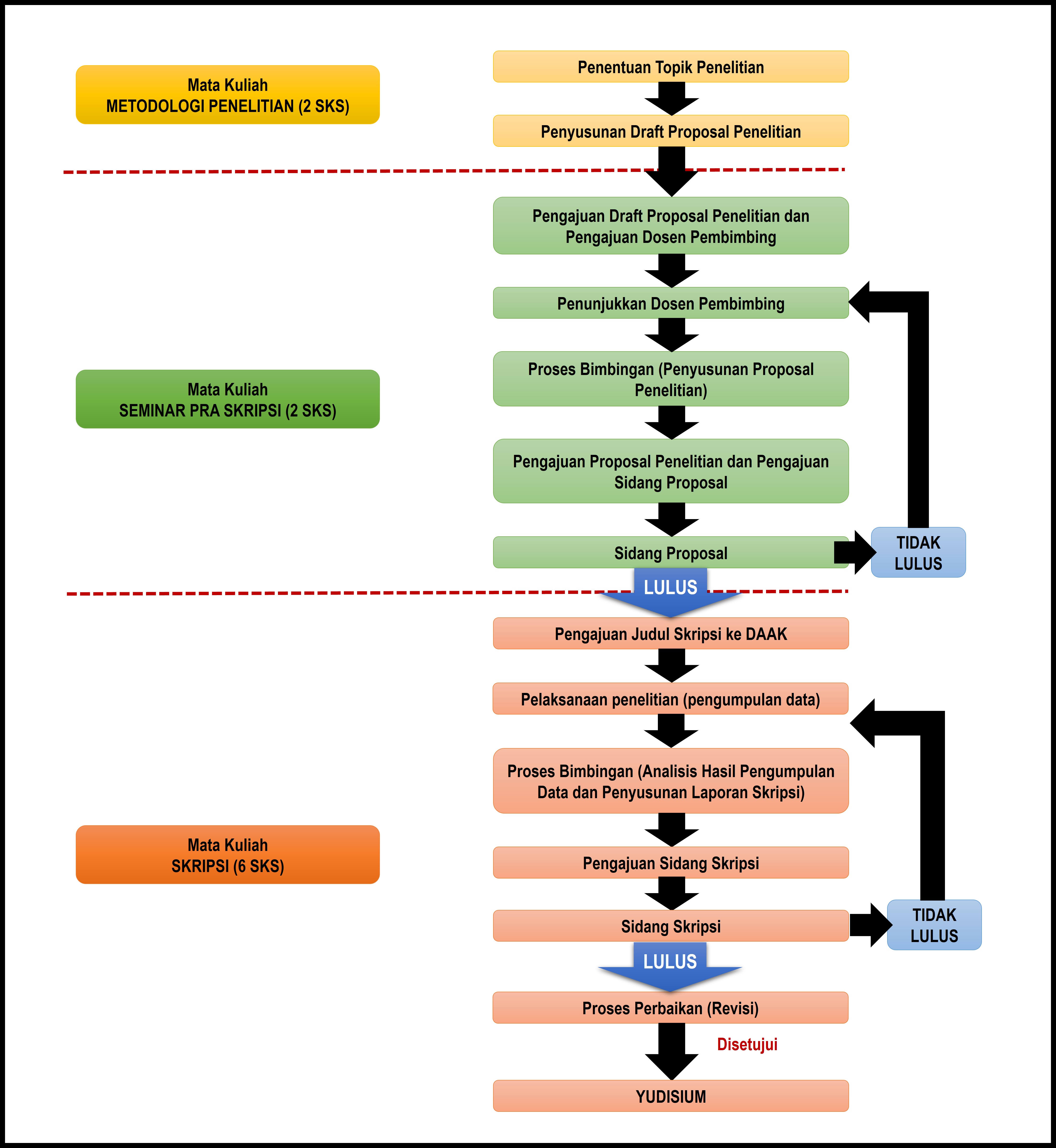
Proses pelaksanaan skripsi sebagai tugas akhir pada Program Studi Perencanaan Wilayah dan Kota dilaksanakan melalui 2 tahapan, yaitu tahapan Seminar Pra Skripsi dan Tahapan Skripsi. Tahapan Seminar Pra Skripsi merupakan tahapan penyusunan proposal penelitian hingga proposal tersebut siap untuk diujikan, sedangkan tahapan skripsi merupakan tahap pelaksanaan penelitian dan penulisan laporan hasil penelitian hingga hasil penelitian tersebut siap untuk diujikan dan memperoleh predikat kelulusan. Alur pelaksanaan skripsi sebagai tugas akhir pada kurikulum Program Studi Perencanaan Wilayah dan Kota dapat dilihat pada gambar sebagai berikut:

SEMINAR PRA SKRIPSI
Seminar Pra Skripsi merupakan mata kuliah wajib program studi sebagai mata kuliah penunjang skripsi. Mata kuliah ini memiliki bobot 2 SKS dan dapat diambil oleh mahasiswa jika yang bersangkutan telah mengambil Mata Kuliah Metodologi Penelitian dan telah dinyatakan lulus mata kuliah tersebut dengan nilai minimum C. Pelaksanaan mata kuliah Seminar Pra Skripsi ini pada dasarnya non sequential dengan mata kuliah kerja praktek (2 sks). Mahasiswa dapat melaksanakan kerja praktek dan mengambil mata kuliah seminar pra skripsi secara bersamaan (dalam satu semester), tidak diwajibkan untuk berurutan. Alur pelaksanaan mata kuliah Seminar Pra Skripsi dapat dilihat pada gambar sebagai berikut:

Sidang Proposal
Sidang proposal merupakan bagian dari pelaksanaan mata kuliah Seminar Pra Skripsi. Sidang proposal dilaksanakan di akhir Mata Kuliah Seminar Pra Skripsi. Sidang ini dilaksanakan sebagai syarat kelulusan Mata Kuliah Seminar Pra Skripsi dan salah satu syarat pengajuan skripsi pada semester berikutnya. Sidang Proposal ini dilaksanakan dalam bentuk presentasi proposal penelitian hasil kerja praktik dihadapan dewan penguji yang terdiri atas 1 dosen pembimbing seminar pra skripsi dan 1 dosen penguji. Persyaratan untuk melaksanakan sidang proposal adalah sebagai berikut:
- Tercatat sebagai mahasiswa aktif pada semester berjalan (status mahasiswa aktif),
- Mengisi KRS Mata Kuliah Seminar Pra Skripsi (2 SKS) pada semester berjalan,
- Telah mengambil dan LULUS mata kuliah minimal 100 SKS pada semester berjalan,
- IPK minimal 3,00 pada semester berjalan,
- Telah mengambil dan LULUS mata kuliah Metodologi Penelitian dengan nilai minimal C,
- Proposal penelitian hasil pembimbingan Seminar Pra Skripsi telah disetujui untuk diujikan oleh dosen pembimbing Seminar Pra Skripsi, dan
- Telah mendaftar sidang proposal pada link: klik disini atau klik tombol di bawah.
Perbaikan Proposal
Perbaikan proposal dilakukan setelah melaksanakan Sidang Proposal dalam rentang waktu maksimal 1 MINGGU dari jadwal sidang proposal. Perbaikan proposal ini merupakan syarat untuk nilai mata kuliah Seminar Pra Skripsi dapat diterbitkan. Persyaratan untuk pengajuan perbaikan proposal adalah sebagai berikut:
- Telah dinyatakan LULUS sidang proposal.
- Perbaikan dilakukan maksimal 1 minggu dari jadwal sidang proposal.
- Telah mendapatkan persetujuan hasil perbaikan proposal dari dosen pembimbing Seminar Pra Skripsi dan dosen penguji sidang proposal yang dibuktikan dengan Lembar Perbaikan Proposal Skripsi.
Template lembar perbaikan proposal skripsi dapat dilihat pada lampiran Buku Panduan Skripsi atau Klik disini. - Mengunggah hasil perbaikan proposal pada link: klik disini atau klik tombol di bawah.

